[
中文版
] [
English
]
关注:
登录邮箱系统
首页
学习新时代
机构设置
法院资讯
权威发布
公报
审判业务
法院建设
办事服务
公众互动
巡回法庭
关于我们
所在位置:
首页
>
权威发布
>
开庭与庭审直播公告
最高人民法院开庭及庭审直播公告
来源:最高人民法院
发布时间:2019-04-17 17:40:55
字号:
小
大
打印本页
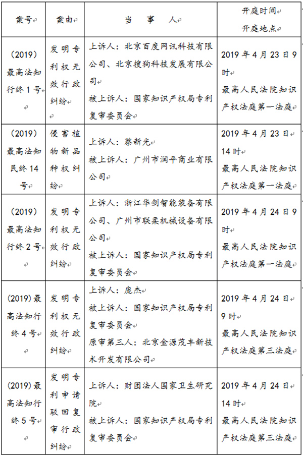
最高人民法院定于2019年4月23日至4月25日公开开庭审理下列案件:
中国庭审公开网、最高人民法院官方微博、最高人民法院官方微信、新浪司法频道进行庭审直播。
特此公告。
二〇一九年四月十七日
责任编辑:刘泽
中国共产党新闻网
|
中国政府网
|
中国人大网
|
中国政协网
|
中国法院网
|
最高人民检察院
全国人民法庭信息网
|
人民法院诉讼资产网
地址:北京市东城区东交民巷27号
邮编:100745
总机:67550114
举报电话:67556131
中华人民共和国最高人民法院 版权所有
京公网安备 11040102700145号
|
京ICP备05023036号