[
中文版
] [
English
]
关注:
登录邮箱系统
首页
学习新时代
机构设置
法院资讯
权威发布
公报
审判业务
法院建设
办事服务
公众互动
巡回法庭
关于我们
所在位置:
首页
>
法院资讯
>
要闻
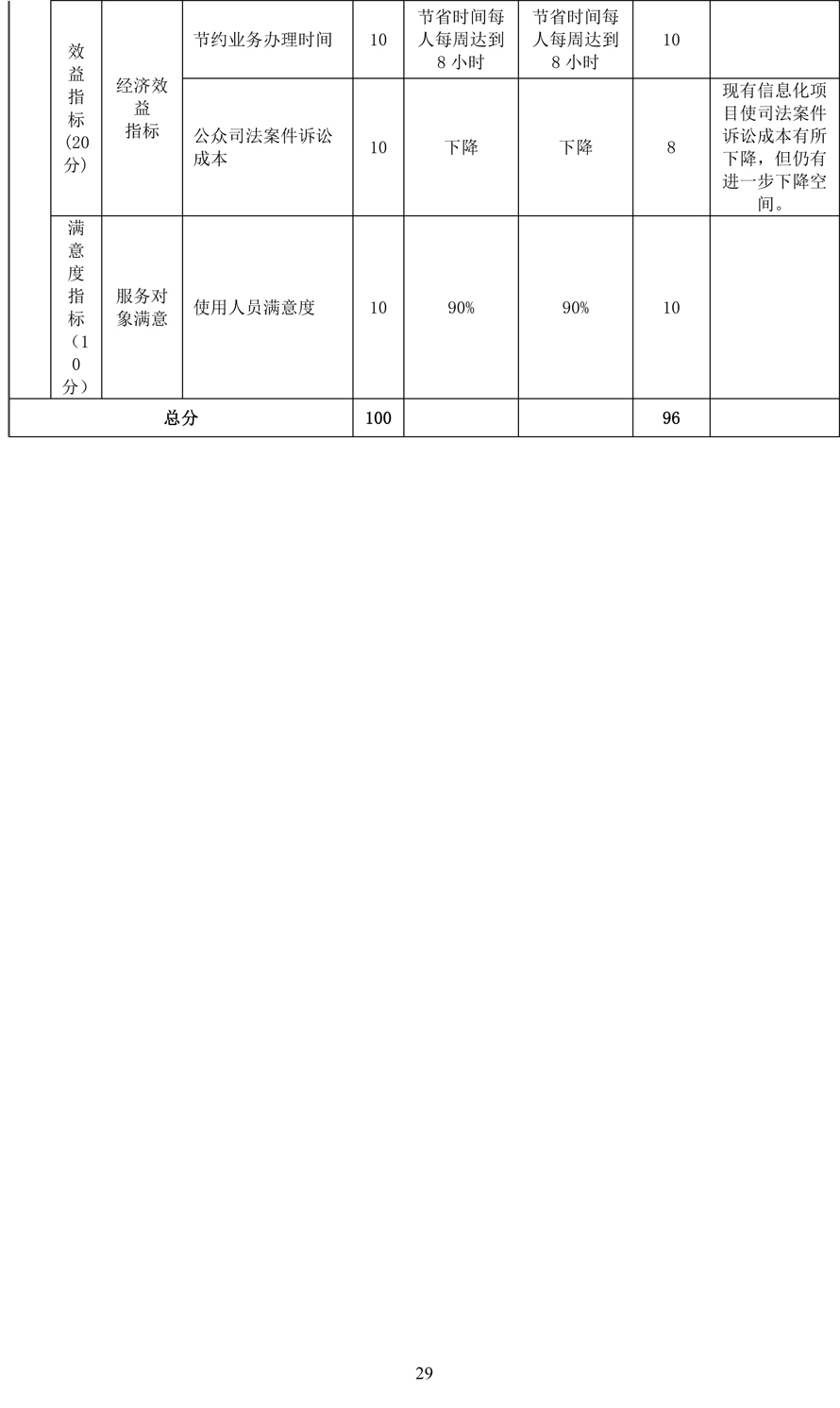
最高人民法院2017年度部门决算
来源:最高人民法院网
发布时间:2018-07-20 14:50:39
字号:
小
大
打印本页
责任编辑:韩绪光
中国共产党新闻网
|
中国政府网
|
中国人大网
|
中国政协网
|
中国法院网
|
最高人民检察院
全国人民法庭信息网
|
人民法院诉讼资产网
地址:北京市东城区东交民巷27号
邮编:100745
总机:67550114
举报电话:67556131
中华人民共和国最高人民法院 版权所有
京公网安备 11040102700145号
|
京ICP备05023036号