这年头有了纠纷很多人都优先选择调解,这不房山法院在2017年就开始推行人民调解协议“一站式”司法确认机制。截至目前,已经对调解组织制作的1600多份调解协议进行了司法确认,带动了五千多件纠纷在诉讼渠道之外化解。高效、便捷、免费还权威,社会效果好,群众满意度高好评度百分之百。
这位新旁友的全称叫
诉讼风险评估一体机
文末附上详细操作方法哟
要了解详情的小伙伴
看到最后没商量
小政已经提前为大家踩好点了
房山法院三层阳光大厅
房山区矛盾纠纷多元调解中心
苏庄三里社区
窦店信访办
沙窝村委会
燕山司法所
十渡司法所
在这七个地方
都可以找到它
十渡司法所的诉讼风险评估一体机
诉讼风险评估一体机
是房山法院在诉源治理中
利用信息化手段
来满足大家对多元解纷的需求
从而激活基层调解组织
提高他们吸附和化解纠纷的能力
说白了就是
自家矛盾自家解决
不出村儿、不出社区
家门口就能搞定喽
纠纷止于诉外
矛盾化解在源头
上线两周以来
就生成了一千余份评估报告
有纠纷的小伙伴
再不来
你连逆袭的机会都没有了
调解员调解现场
咱房山法院的法官
早就想在老百姓前面啦
为推动诉源治理工作
自2017年以来
法官又多了一个身份
培训师
定期对基层调解组织和调解员
进行培训
调解规范化
调解成功率
尽在法官掌握之中
同时
每一位调解员都有固定的指导法官
遇到任何问题
法官都随时对调解员进行指导
专业性和权威性都妥妥哒


房山法院刘国承法官为基层调解组织和调解员培训
在答题页面选符合自己的选项
在系统首页选择案由后,进入答题页面,默认展示所有主线问题和提交问卷按钮,上下滑动页面查看并根据自身情况完成完整试卷。
生成报告自助查看
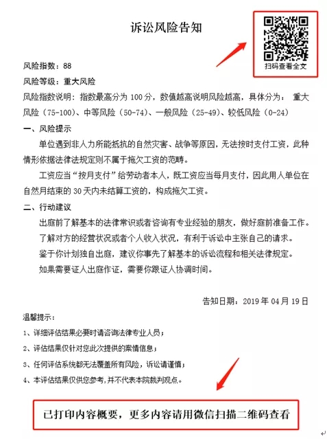
答题后点击【提交问卷】按钮,生成报告,了解诉讼风险。
诉讼风险分数越高,胜诉的可能性越小。

点击左侧——页签名称——切换页签,查看行动建议、解决途径、时间成本、经济成本、相关案例等其他内容。

系统支持微信扫码带走报告功能,可直接扫描展示的二维码。
在报告页面点击【打印报告】按钮,可将纸质版报告带走呦——
京公网安备
11040102700145号
|
京ICP备05023036号