最高人民法院本级2024年度部门预算
二〇二四年四月
目 录
一、部门概况
(一)主要职能
(二)机构设置
二、2024年部门预算表
(一)部门收支总表
(二)部门收入总表
(三)部门支出总表
(四)财政拨款收支总表
(五)一般公共预算支出表
(六)一般公共预算基本支出表
(七)政府性基金预算支出表
(八)国有资本经营预算支出表
(九)财政拨款预算“三公”经费支出表
三、2024年部门预算情况说明
四、名词解释
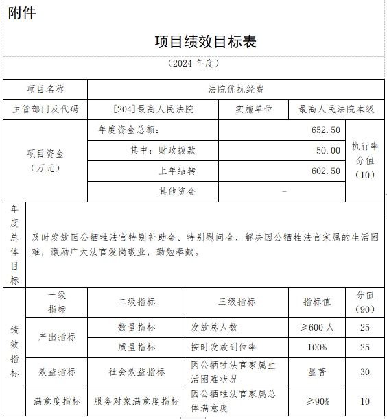
五、附件
一、部门概况
(一)主要职能
最高人民法院是最高审判机关,监督地方各级人民法院和专门人民法院的审判工作,对全国人民代表大会和全国人民代表大会常务委员会负责并报告工作,主要履行下列职责:
1.依法审判法律规定由最高人民法院管辖的和其认为应当由自己审判的刑事、民事、行政、海事等第一审案件。
2.依法审判法律规定由最高人民法院管辖的刑事、民事、行政、海事等第二审案件。
3.依法核准死刑案件、具有特殊情况的在法定刑以下判处刑罚的案件和因特殊情况决定假释的案件。
4.受理不服地方各级人民法院和专门人民法院生效裁判的各类申诉和再审申请,对其中确有错误的,提审或指令下级人民法院再审。
5.依法审判由最高人民检察院按照审判监督程序提出的抗诉案件。
6.依法对下级人民法院行使指定管辖权。
7.监督地方各级人民法院和专门人民法院的审判工作。
8.对审判过程中具体应用法律的问题做出司法解释。
9.依法行使司法执行权和司法决定权。
10.依法决定国家赔偿。
11.组织、指导地方各级人民法院和专门人民法院办理司法协助事项。
12.对法律、法规、规章等草案提出意见;针对案件审理中发现的问题提出司法建议。
13.对最高人民法院的法官和其他工作人员进行思想政治教育、组织专业培训;指导下级人民法院的思想政治工作和教育培训工作;按照权限管理法官和其他工作人员;协助中央主管部门管理地方人民法院和专门人民法院的机构、编制工作。
14.领导人民法院的监察工作。
15.组织各级人民法院同外国司法界、国际组织之间的司法交流活动。
16.在审判工作中宣传法制,教育公民自觉遵守宪法、法律。
17.管理最高人民法院直属的事业单位和社会团体。
18.承办其他应由最高人民法院负责的工作。
(二)机构设置
最高人民法院设下列机构:办公厅(加挂新闻局牌子)、政治部(内设4个副局级机构)、立案庭、刑事审判第一庭、刑事审判第二庭、刑事审判第三庭、刑事审判第四庭、刑事审判第五庭、民事审判第一庭、民事审判第二庭、民事审判第三庭、民事审判第四庭、环境资源审判庭、行政审判庭、赔偿委员会办公室、审判监督庭、执行局(加挂执行指挥办公室牌子)、研究室、审判管理办公室、督察局(加挂最高人民法院巡视工作领导小组办公室牌子)、国际合作局、司法行政装备管理局、机关党委、离退休干部局、第一巡回法庭(加挂第一国际商事法庭牌子)、第二巡回法庭、第三巡回法庭、第四巡回法庭、第五巡回法庭、第六巡回法庭(加挂第二国际商事法庭牌子)、知识产权法庭。
二、2024年部门预算表


三、2024年部门预算情况说明
(一)关于2024年收支预算情况的总体说明
最高人民法院本级2024年收支总预算为151,405.27万元。按照综合预算的原则,最高人民法院本级所有收入和支出均纳入部门预算管理。收入包括:一般公共预算拨款收入、附属单位上缴收入、上年结转;支出包括:一般公共服务支出、公共安全支出、社会保障和就业支出、住房保障支出等。
(二)关于2024年部门收入预算情况说明
最高人民法院本级2024年收入预算为151,405.27万元,其中:上年结转55,644.04 万元,占36.75%;一般公共预算拨款收入92,761.23万元,占61.27%;附属单位上缴收入3,000.00万元,占1.98%。
(三)关于2024年支出预算情况说明
最高人民法院本级2024年支出预算为151,405.27万元,其中:基本支出48,989.04万元,占32.36%;项目支出99,416.23万元,占65.66%,对附属单位补助支出3,000.00万元,占1.98%。
(四)关于2024年财政拨款收支预算情况的总体说明

最高人民法院本级2024年财政拨款收支总预算为148,405.27万元。收入包括:一般公共预算拨款92,761.23万元,上年结转55,644.04万元。支出包括:一般公共服务支出87.78万元,占0.06%;公共安全支出135,766.25万元,占91.48%;社会保障和就业支出7,532.20万元,占5.08%;住房保障支出5,019.04万元,占3.38%。
(五)关于2024年一般公共预算支出情况说明
最高人民法院2024年一般公共预算支出92,761.23万元,比2023年执行数增加14,744.33万元、增长18.90%;2024年扣除中央基建投资项目后预算为92,761.23万元,比2023年扣除中央基建投资项目后执行数增加23,080.33万元、增长33.12%。2024年按照党中央、国务院关于过紧日子的有关要求,厉行节约办一切事业,严控一般性支出。同时坚持有保有压,优化支出结构,合理保障案件审判等重点支出需求,体现在有关支出科目中。具体安排情况如下:
1、一般公共服务支出(类)纪检监察事务(款)派驻派出机构(项)2024年预算数为30.00万元,比2023年执行减少40.00万元,下降40.00%。主要原因是:落实过紧日子要求,压减相关支出。
2、公共安全支出(类)法院(款)行政运行(项)2024年预算数为35,424.26万元,比2023年执行数增加697.08万元、增长2.01%。
3、公共安全支出(类)法院(款)案件审判(项)2024年预算数为38,441.07万元,比2023年执行数增加15,668.62万元、增长68.81%,主要原因是:增加最高人民法院6个巡回法庭和知识产权法庭工作经费等支出。
4、公共安全支出(类)法院(款)其他法院支出(项)2024年预算数为0.00万元,比2023年执行数减少8,336.00万元、下降100.00%,主要原因是:2024年年初预算未安排中央基建投资项目支出。
5、社会保障和就业支出(类)行政事业单位养老支出(款)行政单位离退休(项)2024年预算数为1,500.88万元,比2023年执行数减少641.46万元、下降29.94%,主要原因是:行政单位离退休经费减少。
6、社会保障和就业支出(类)行政事业单位养老支出(款)离退休人员管理机构(项)2024年预算数为385.11万元,与2023年执行数持平。
7、社会保障和就业支出(类)行政事业单位养老支出(款)机关事业单位基本养老保险缴费支出(项)2024年预算数为2,932.53万元,比2023年执行数减少26.79万元、下降0.91%。
8、社会保障和就业支出(类)行政事业单位养老支出(款)机关事业单位职业年金缴费支出(项)2024年预算数为1,685.14万元,比2023年执行数减少351.59万元、下降17.26%,主要原因是:2023年一次性追加职业年金利息补记资金预算。
9、住房保障支出(类)住房改革支出(款)住房公积金(项)2024年预算数为2,848.00万元,比2023年执行数减少200.00万元、下降6.56%。
10、住房保障支出(类)住房改革支出(款)提租补贴(项)2024年预算数为219.24万元,比2023年执行数减少3.82万元、下降1.71%。
11、住房保障支出(类)住房改革支出(款)购房补贴(项)2024预算数为1,295.00万元,比2023年执行数减少21.71万元、下降1.65%。
(六)关于2024年一般公共预算基本支出情况说明
最高人民法院本级2024年一般公共预算基本支出46,290.16万元,其中:
1、人员经费35,951.63万元,主要包括:基本工资、津贴补贴、奖金、机关事业单位基本养老保险缴费、职业年金缴费、其他社会保障缴费、住房公积金、其他工资福利支出、离休费、退休费、抚恤金、生活补助、奖励金。
2、公用经费10,338.53万元,主要包括:办公费、印刷费、水费、电费、邮电费、取暖费、物业管理费、差旅费、维修(护)费、租赁费、会议费、培训费、劳务费、委托业务费、工会经费、福利费、公务用车运行维护费、其他交通费用、其他商品和服务支出、办公设备购置、专用设备购置、公务用车购置,其他资本性支出。
(七)关于2024年“三公”经费预算情况说明
为贯彻落实中央八项规定精神,坚持勤俭节约,反对铺张浪费,最高人民法院本级积极采取有效措施,切实提高“三公”经费预算约束力,严格控制2024年“三公”经费预算规模。2024年财政拨款安排“三公”经费预算1,077.52万元。其中:因公出国(境)费241.70万元;公务用车购置及运行费712.88万元,包括公务用车购置费70.00万元,公务用车运行费642.88万元;公务接待费122.94万元。
(八)关于2024年其他重要事项的说明
1、机关运行经费情况说明
最高人民法院本级2024年机关运行经费财政拨款预算9,921.96万元,比2023年预算减少87.45万元,下降0.87%。
2、政府采购情况说明
最高人民法院本级2024年政府采购预算总额10,733.49万元,其中:政府采购货物预算147.51万元、政府采购工程预算1,255.00万元、政府采购服务预算9,330.98万元。
3、国有资产占有使用情况说明
截至2023年8月底,最高人民法院本级共有车辆118辆,其中:部级领导干部用车24辆,中管干部用车8辆,机要通信用车14辆,应急保障用车3辆,一般执法执勤用车20辆,特种专业技术用车12辆,离退休干部服务用车5辆。已报废正在办理核销车辆32辆。2024年部门预算安排计划购置2辆执法执勤用车,计划购置单价100万元以上设备7台(套)。
4、预算绩效管理情况说明
2024年最高人民法院本级项目支出绩效自评实现全覆盖,涉及一般公共预算拨款99,416.23万元。根据以前年度绩效评价结果,优化法院审判业务、法院保障业务等项目支出2024年预算安排,并进一步改进管理、完善政策。主要举措:一是规范预算绩效管理工作流程;二是在预算编制、执行、监督全过程强调绩效理念,实施绩效运行监控和整体评价,建立全过程预算绩效管理链条。
四、名词解释
(一)一般公共预算拨款收入:指中央财政当年拨付的资金。
(二)其他收入:指“一般公共预算拨款收入”、“事业收入”、“事业单位经营收入”等以外的收入。
(三)上年结转:指以前年度安排、结转到本年仍按原规定用途继续使用的资金。
(四)一般公共服务支出(类)纪检监察事务(款)派驻派出机构(项):指中央纪委国家监委驻最高人民法院纪检监察组开展工作的专项业务支出。
(五)公共安全支出(类)法院(款):指最高人民法院本级各项支出。
1、行政运行(项):指最高人民法院本级的基本支出。
2、案件审判(项):指最高人民法院本级对刑事、民事、行政、涉外等案件审判活动的支出。
3、其他法院支出(项):指最高人民法院本级除上述项目以外其他用于法院方面的支出。
(六)社会保障和就业支出(类)行政事业单位养老支出(款):指最高人民法院本级离退休方面的支出。
1、行政单位离退休(项):指最高人民法院本级离退休干部局统一管理的机关离退休人员的经费。
2、离退休人员管理机构(项):指最高人民法院本级离退休干部局的支出。
3、机关事业单位基本养老保险缴费支出(项):指最高人民法院本级实施养老保险制度由单位缴纳的基本养老保险费支出。
4、机关事业单位职业年金缴费支出(项):指最高人民法院本级实施养老保险制度由单位缴纳的职业年金支出。
(七)卫生健康支出(类)行政事业单位医疗(款)行政单位医疗(项):指中央财政安排的行政单位基本医疗保险缴费经费,未参加医疗保险的行政单位的公费医疗经费,按国家规定享受离休人员、红军老战士待遇人员的医疗经费。
(八)住房保障支出(类)住房改革支出(款):指最高人民法院本级按照国家政策规定用于住房改革方面的支出。
1、住房公积金(项):指按照《住房公积金管理条例》的规定,由单位及其在职职工缴存的长期住房储金。该项政策始于上世纪九十年代中期,在全国机关、企事业单位在职职工中普遍实施,缴存比例最低不低于5%,最高不超过12%,缴存基数为职工本人上年工资。行政单位缴存基数包括国家统一规定的公务员职务工资、级别工资、机关工人岗位工资和技术等级(职务)工资、年终一次性奖金、特殊岗位津贴、艰苦边远地区津贴,规范后发放的工作性津贴、生活性补贴等;事业单位缴存基数包括国家统一规定的岗位工资、薪级工资、绩效工资、艰苦边远地区津贴、特殊岗位津贴等。
2、提租补贴(项):指国务院批准,于2000年开始针对在京中央单位公有住房租金标准提高发放的补贴,中央在京单位按照在职在编职工人数和离退休人数以及相应职级的补贴标准确定,人均月补贴90元。
3、购房补贴(项):指根据《国务院关于进一步深化城镇住房制度改革加快住房建设的通知》(国发〔1998〕23号)的规定,从1998年下半年停止实物分房后,房价收入比超过4倍以上地区对无房和住房未达标职工发放的住房货币化改革补贴资金。中央行政事业单位从2000年开始发放购房补贴资金,地方行政事业单位从1999年陆续开始发放购房补贴资金,企业根据本单位情况自行确定。在京中央单位按照《中共中央办公厅国务院办公厅转发建设部等单位<关于完善在京中央和国家机关住房制度的若干意见>的通知》(厅字〔2005〕8号)规定的标准执行,京外中央单位按照所在地人民政府住房分配货币化改革的政策规定和标准执行。
(九)结转下年:指以前年度预算安排、因客观条件发生变化无法按原计划实施,需延迟到以后年度按原规定用途继续使用的资金。
(十)基本支出:指为保障机构正常运转、完成日常工作任务而发生的人员支出和公用支出。
(十一)项目支出:指在基本支出之外为完成特定行政任务和事业发展目标所发生的支出。
(十二)机关运行经费:指为保障行政单位运行用于购买货物和服务的各项资金,包括办公及印刷费、邮电费、差旅费、会议费、福利费、日常维修费、专用材料及一般设备购置费、办公用房水电费、办公用房取暖费、办公用房物业管理费、公务用车运行维护费以及其他费用。
(十三)“三公”经费:纳入最高人民法院本级预决算管理的“三公”经费,是指最高人民法院本级用财政拨款安排的因公出国(境)费、公务用车购置及运行费和公务接待费。其中,因公出国(境)费反映的是最高人民法院本级工作人员公务出国(境)的国际旅费、国外城市间交通费、住宿费、伙食费、培训费、公杂费等支出;公务用车购置及运行费反映最高人民法院本级公务用车购置支出(含车辆购置税)及租用费、燃料费、维修费、过路过桥费、保险费、安全奖励费用等支出;公务接待费反映最高人民法院本级按规定开支的各类公务接待(含外宾接待)支出。
京公网安备
11040102700145号
|
京ICP备05023036号