所在位置: 首页 > 法院资讯 > 最高人民法院新闻
最高人民法院2026年度部门预算
  • 来源:最高人民法院
  • 发布时间:2026-03-26 16:30:00

最高人民法院2026年度部门预算

二〇二六年三月

目录

一、部门概况

(一)主要职能

(二)机构设置

(三)预算编报范围

二、2026年部门预算表

(一)部门收支总表

(二)部门收入总表

(三)部门支出总表

(四)财政拨款收支总表

(五)一般公共预算支出表

(六)一般公共预算基本支出表

(七)政府性基金预算支出表

(八)国有资本经营预算支出表

(九)财政拨款预算“三公”经费支出表

三、2026年部门预算情况说明

四、名词解释

五、附件


一、部门概况

(一)主要职能

最高人民法院是最高审判机关,监督地方各级人民法院和专门人民法院的审判工作,对全国人民代表大会和全国人民代表大会常务委员会负责并报告工作,主要履行下列职责:

1.依法审判法律规定由最高人民法院管辖的和其认为应当由自己审判的刑事、民事、行政、海事等第一审案件。

2.依法审判法律规定由最高人民法院管辖的刑事、民事、行政、海事等第二审案件。

3.依法核准死刑案件、具有特殊情况的在法定刑以下判处刑罚的案件和因特殊情况决定假释的案件。

4.受理不服地方各级人民法院和专门人民法院生效裁判的各类申诉和再审申请,对其中确有错误的,提审或指令下级人民法院再审。

5.依法审判由最高人民检察院按照审判监督程序提出的抗诉案件。

6.依法对下级人民法院行使指定管辖权。

7.监督地方各级人民法院和专门人民法院的审判工作。

8.对审判过程中具体应用法律的问题做出司法解释。

9.依法行使司法执行权和司法决定权。

10.依法决定国家赔偿。

11.组织、指导地方各级人民法院和专门人民法院办理司法协助事项。

12.对法律、法规、规章等草案提出意见、针对案件审理中发现的问题提出司法建议。

13.对最高人民法院的法官和其他工作人员进行思想政治教育、组织专业培训、指导下级人民法院的思想政治工作和教育培训工作、按照权限管理法官和其他工作人员、协助中央主管部门管理地方人民法院和专门人民法院的机构、编制工作。

14.领导人民法院的督察工作。

15.组织各级人民法院同外国司法界、国际组织之间的司法交流活动。

16.在审判工作中宣传法治,教育公民自觉遵守宪法、法律。

17.管理最高人民法院直属的事业单位和社会团体。

18.承办其他应由最高人民法院负责的工作。

(二)机构设置

最高人民法院现有24个内设机构、6个巡回法庭和1个知识产权法庭,24个内设机构具体包括:办公厅(加挂新闻局牌子)、政治部(内设4个机构)、立案庭、刑一庭、刑二庭、刑三庭、刑四庭、刑五庭、民一庭、民二庭、民三庭、民四庭、环资庭、行政庭、审监庭、赔偿办、执行局(加挂执行指挥办公室牌子)、研究室、审管办、督察局(加挂巡视工作领导小组办公室牌子)、国际合作局、行装局、机关党委、离退休干部局。6个巡回法庭包括第一至第六巡回法庭,其中,第一巡回法庭加挂“第一国际商事法庭”牌子,第六巡回法庭加挂“第二国际商事法庭”牌子。

最高人民法院所属单位7个,包括:

1.行政单位1个,为最高人民法院机关本级。

2.事业单位5个,包括:国家法官学院(加挂最高人民法院法官国际交流中心、最高人民法院司法案例研究院牌子)、中国应用法学研究所、人民法院新闻传媒总社、最高人民法院机关服务中心、人民法院信息技术服务中心。

3.企业单位1个,为人民法院出版社有限公司。

(三)预算编报范围

纳入最高人民法院2026年部门预算编报范围的二级预算单位包括:

1.最高人民法院本级

2.国家法官学院

3.中国应用法学研究所

4.最高人民法院机关服务中心

5.人民法院信息技术服务中心

6.人民法院新闻传媒总社

7.人民法院出版社有限公司


二、2026年部门预算表

(一)部门收支总表


(二)部门收入总表


(三)部门支出总表


(四)财政拨款收支总表


(五)一般公共预算支出表


(六)一般公共预算基本支出表


(七)政府性基金预算支出表


(八)国有资本经营预算支出表


(九)财政拨款预算“三公”经费支出表


三、2026年部门预算情况说明

(一)关于2026年收支预算情况的总体说明

最高人民法院2026年收支总预算为261,181.59万元。按照综合预算的原则,最高人民法院所有收入和支出均纳入部门预算管理。收入包括:一般公共预算拨款收入、国有资本经营预算拨款收入、事业收入、事业单位经营收入、其他收入、使用非财政拨款结余、上年结转等;支出包括:一般公共服务支出、外交支出、公共安全支出、教育支出、文化旅游体育与传媒支出、社会保障和就业支出、卫生健康支出、住房保障支出、国有资本经营预算支出等。

(二)关于2026年部门收入预算情况说明

最高人民法院2026年收入预算为261,181.59万元,其中:一般公共预算拨款收入98,887.96万元,占37.86%、国有资本经营预算拨款收入1,640.00万元,占0.63%、事业收入68,728.51万元,占26.31%、事业单位经营收入8,697.00万元,占3.33%、其他收入7,173.73万元,占2.75%、使用

非财政拨款结余21,324.36万元,占8.17%、上年结转54,730.03万元,占20.95%。


(三)关于2026年支出预算情况说明

最高人民法院2026年支出预算为261,181.59万元,其中:基本支出143,684.96万元,占55.01%、项目支出107,991.43万元,占41.35%、事业单位经营支出9,505.20万元,占3.64%。


(四)关于2026年财政拨款收支预算情况的总体说明

最高人民法院2026年财政拨款收支总预算为152,757.99万元。收入包括:一般公共预算拨款98,887.96万元,国有资本经营预算拨款1,640.00万元,上年结转52,230.03万元。支出包括:一般公共服务支出87.00万元,外交支出43.00万元,公共安全支出133,931.10万元,教育支出1,086.00万元,文化旅游体育与传媒支出898.00万元,社会保障和就业支出8,819.11万元,住房保障支出6,253.78万元,国有资本经营预算支出1,640.00万元。

(五)关于2026年一般公共预算支出情况说明

按照党中央、国务院关于过紧日子的有关要求,厉行节约办一切事业,严控一般性支出。同时坚持有保有压,优化支出结构,合理保障案件审判等重点支出需求,体现在有关支出科目中。最高人民法院2026年一般公共预算支出98,887.96万元,比2025年执行数减少12,410.74万元、降低11.15%、2026年扣除中央基建投资项目后预算为96,917.96万元,比2025年扣除中央基建投资项目后执行数减少1,832.74万元、降低1.86%。具体安排情况如下:

1.一般公共服务支出(类)纪检监察事务(款)派驻派出机构(项)2026年预算数为80.00万元,比2025年执行数增加20.00万元、增长33.33%。主要原因是:纪检监察经费增加。

2.外交支出(类)对外合作与交流(款)对外合作活动(项)2026年预算数为43.00万元,比2025年执行数增加43.00万元、增长100.00%。主要原因是:亚洲合作资金增加。

3.公共安全支出(类)法院(款)行政运行(项)2026年预算数为37,235.39万元,比2025年执行数减少1,179.50万元、降低3.07%。

4.公共安全支出(类)法院(款)机关服务(项)2026年预算数为464.97万元,与2025年执行数持平。

5.公共安全支出(类)法院(款)案件审判(项)2026年预算数为33,064.02万元,比2025年执行数减少214.85万元、降低0.65%。

6.公共安全支出(类)法院(款)事业运行(项)2026年预算数为2,856.27万元,比2025年执行数增加518.64万元、增长22.19%。主要原因是:在职人数增加,相应增加支出。

7.公共安全支出(类)法院(款)其他法院支出(项)2026年预算数为1,970.00万元,比2025年执行数减少12,149.00万元、降低86.05%,主要原因是:安排的中央基建投资等一次性支出减少。2026年扣除中央基建投资项目后预算为零,比2025年扣除中央基建投资项目后执行数减少1,571.00万元,降低100.00%,主要原因是:相关支出所列科目调整,由“其他法院支出”调整转列“案件审判”。

8.教育支出(类)进修及培训(款)培训支出(项)2026年预算数为900.00万元,与2025年执行数持平。

9.文化旅游体育与传媒支出(类)文物(款)文物保护(项)2026年预算数为零,比2025年执行数减少942.00万元,降低100.00%。主要原因是:安排的法院博物馆保护修缮等项目支出减少。

10.社会保障和就业支出(类)行政事业单位养老支出(款)行政单位离退休(项)2026年预算数为1,313.43万元,比2025年执行数减少188.52万元、下降12.55%,主要原因是:行政单位离退休经费减少。

11.社会保障和就业支出(类)行政事业单位养老支出(款)事业单位离退休(项)2026年预算数为38.23万元,比2025年执行数增加38.23万元、增长100.00%,主要原因是:事业单位离退休经费归口管理。

12.社会保障和就业支出(类)行政事业单位养老支出(款)离退休人员管理机构(项)2026年预算数为445.80万元,比2025年执行数增加21.82万元,增长5.15%,主要原因是:离退休管理机构在职人数增加,相应增加支出。

13.社会保障和就业支出(类)行政事业单位养老支出(款)机关事业单位基本养老保险缴费支出(项)2026年预算数为3,493.76万元,比2025年执行数增加130.70万元、增长3.89%。主要原因是:养老保险单位缴费经费增加。

14.社会保障和就业支出(类)行政事业单位养老支出(款)机关事业单位职业年金缴费支出(项)2026年预算数为1,997.16万元,比2025年执行数增加69.55万元、增长3.61%,主要原因是:职业年金单位缴费经费增加。

15.卫生健康支出(类)行政事业单位医疗(款)行政单位医疗(项)2026年预算数为零,比2025年执行数减少317.26万元、降低100.00%,主要原因是:安排的行政单位医疗经费减少。

16.住房保障支出(类)住房改革支出(款)住房公积金(项)2026年预算数为3,836.68万元,比2025年执行数增加246.78万元、增长6.87%,主要原因是:住房公积金增加。

17.住房保障支出(类)住房改革支出(款)提租补贴(项)2026年预算数为257.58万元,比2025年执行数增加200.00万元、增长347.34%,主要原因是:2025年动用以前年度结转资金,2026年通过当年预算安排,相应增加支出。

18.住房保障支出(类)住房改革支出(款)购房补贴(项)2026预算数为1,891.67万元,比2025年执行数增加291.67万元,增长18.23%,主要原因是:购房补贴增加。

(六)关于2026年一般公共预算基本支出情况说明

最高人民法院2026年一般公共预算基本支出53,830.94万元,其中:

1.人员经费41,806.31万元,主要包括:基本工资、津贴补贴、奖金、绩效工资、机关事业单位基本养老保险缴费、职业年金缴费、职工基本医疗保险缴费、住房公积金、其他工资福利支出、离休费、退休费、抚恤金、生活补助、奖励金、其他对个人和家庭的补助。

2.公用经费12,024.63万元,主要包括:办公费、印刷费、手续费、水费、电费、邮电费、取暖费、物业管理费、差旅费、维修(护)费、租赁费、会议费、培训费、公务接待费、专用材料费、被装购置费、劳务费、委托业务费、工会经费、公务用车运行维护费、其他交通费用、税金及附加费用、其他商品和服务支出、办公设备购置、专用设备购置、公务用车购置、其他资本性支出。

(七)关于2026年“三公”经费预算情况说明

为贯彻落实中央八项规定精神,坚持勤俭节约,反对铺张浪费,最高人民法院积极采取有效措施,切实提高“三公”经费预算约束力,严格控制2026年“三公”经费预算规模。2026年财政拨款安排“三公”经费预算1,116.37万元,比2025年减少12.93万元,降低1.14%。其中:因公出国(境)费376.87万元,比2025年增加69.24万元,增长22.51%,主要是国际司法交流合作需求增加;公务用车购置及运行费634.39万元,比2025年减少70.49万元,降低10.00%。包括公务用车购置费63.00万元,公务用车运行费571.39万元;公务接待费105.11万元,比2025年减少11.68万元,降低10.00%。


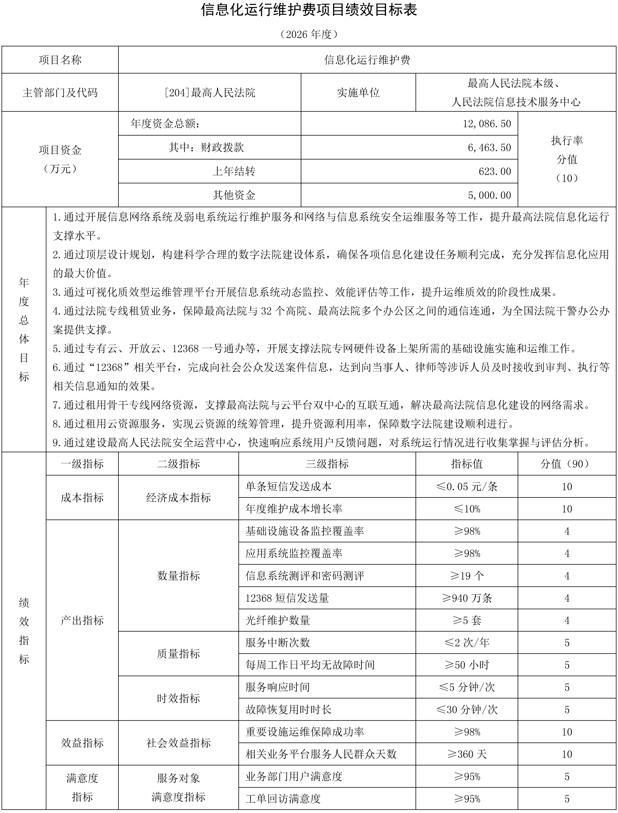
(八)关于2026年其他重要事项的说明

1.提交全国人大审议的一级项目文本及绩效目标——综合事务项目

(1)项目概述

最高人法院作为中华人民共和国最高审判机关,负责审理各类案件,制定司法解释,监督地方各级人民法院和专门人民法院的审判工作,并依照法律确定的职责范围,管理全国法院的司法行政工作。综合事务项目用于保障最高人民法院为履行职能开展的各项辅助业务工作所开支的费用,主要包括法院法治改革与宣传、法学理论和应用研究、法院国际合作、港澳台司法事务工作、优抚及表彰奖励、聘用制书记员专项经费等。

(2)立项依据

依照《中华人民共和国宪法》规定,中华人民共和国设立最高人民法院、地方各级人民法院和专门人民法院。最高人民法院是中华人民共和国最高审判机关,根据《中华人民共和国宪法》、《中华人民共和国人民法院组织法》及相关法律要求履行职责。为更好地保障法院履行审判职能,完成年度各项重点工作,组织实施综合事务项目十分必要。

(3)实施主体

最高人民法院本级及所属预算单位。

(4)实施方案

最高人民法院为履行职责开展的辅助业务工作所开支的费用,包括:

(一)法院法治改革与宣传工作。主要用于最高人民法院主导的改革任务推进、司法新闻宣传、

法治文化建设及全国法院改革及宣传工作指导。

(二)法学理论和应用研究。主要用于围绕审判执行中心工作所开展的应用法学和审判理论研究。

(三)法院国际合作。主要用于与国外司法机关、国际组织等开展交流合作,宣传我国法治建设

成就和依法治国方略,学习借鉴国外有益经验。

(四)港澳台司法事务工作。主要用于开展港澳台司法交流、司法合作及司法协助案件办理的日

常性事务工作以及涉港澳台法律适用问题研究。

(五)优抚及表彰奖励。主要用于开展全国法院先进集体与个人的表彰奖励工作及全国法院系统

因公牺牲法官的优待抚恤工作。

(六)聘用制书记员专项经费。主要用于保障聘用制书记员依法履行审判辅助职责,解决其薪酬

待遇、社会保障及履职所需相关支出。

(5)实施周期

该项目计划长期实施,本轮实施周期暂定为2026―2028年。

(6)年度预算安排

2026年拟安排该项目一般公共预算5,003.37万元,同时拟使用上年结转资金1,098.30万元和其他资金100.00万元。其中当年财政拨款:法院法治改革与宣传工作323.20万元、法学理论和应用研究505.28万元、法院国际合作400.00万元、港澳台司法事务工作148.01万元、优抚及表彰奖励50.00万元、聘用制书记员专项经费3,576.88万元。



2.机关运行经费情况说明

最高人民法院2026年机关运行经费财政拨款预算10,922.01万元,比2025年预算增加588.97万元,增长5.70%。主要原因是:资产运行维护支出增加。

3.委托业务费情况说明

最高人民法院2026年委托业务费财政拨款预算8,324.63万元,比2025年减少1,844.99万元,下降18.14%,主要原因是:落实过紧日子要求,压减对外委托业务支出。

4.政府采购情况说明

最高人民法院2026年政府采购预算总额32,032.85万元,其中:政府采购货物预算9,000.01万元、政府采购工程预算1,511.00万元、政府采购服务预算21,521.84万元。

5.国有资产占有使用情况说明

截至2025年7月31日,最高人民法院本级及所属事业单位共有车辆110辆,其中,部级领导干部用车25辆、机要通信用车15辆、应急保障用车5辆、执法执勤用车21辆、特种专业技术用车12辆、其他用车32辆,其他用车主要是离退休干部保障用车以及一般公务保障用车。单位价值100万元以上设备25台(套)。2026年部门预算安排购置车辆5辆,其中执法执勤用车2辆,一般公务用车3辆。安排购置单价100万以上设备2台(套)。

6.预算绩效管理情况说明

2026年对最高人民法院项目支出全面实施绩效目标管理,涉及预算拨款46,697.02万元,其中:一般公共预算拨款45,057.02万元,国有资本经营预算拨款1,640.00万元。根据以前年度绩效评价结果,优化法院审判业务、综合事务等项目支出2026年预算安排,并进一步改进管理、完善政策。

四、名词解释

(一)一般公共预算拨款收入:指中央财政当年拨付的资金。

(二)事业收入:指事业单位开展专业业务活动及其辅助活动取得的收入。

(三)事业单位经营收入:指事业单位在专业业务活动及其辅助活动之外开展非独立核算经营活动取得的收入。

(四)其他收入:指“一般公共预算拨款收入”、“事业收入”、“事业单位经营收入”等以外的收入。

(五)国有资本经营预算拨款收入:指中央财政通过当年国有资本经营预算拨付的资金。

(六)上年结转:指以前年度安排、结转到本年仍按原规定用途继续使用的资金。

(七)使用非财政拨款结余:指预计用非财政拨款结余资金弥补本年度收支差额的数额。

(八)一般公共服务支出(类)纪检监察事务(款)派驻派出机构(项):指中央纪委国家监委驻最高人民法院纪检监察组开展工作的专项业务支出。

(九)公共安全支出(类):指政府维护社会公共安全方面的支出。

1.法院(款):指最高人民法院各项支出。

(1)行政运行(项):指最高人民法院的基本支出。

(2)机关服务(项):指为最高人民法院提供后勤服务的机关服务中心的支出。

(3)案件审判(项):指最高人民法院对刑事、民事、行政、涉外等案件审判活动的支出。

(4)事业运行(项):指最高人民法院下属事业单位(不包括机关服务中心)的基本支出。

(5)其他法院支出(项):指最高人民法院除上述项目以外其他用于法院方面的支出。

(十)教育支出(类)进修及培训(款)培训支出(项):指最高人民法院机关及国家法官学院开展对全国法院法官和司法警察岗位业务培训、任职培训、晋级培训、续职培训以及对民族地区民汉双语法官的培养培训等方面的支出。

(十一)文化旅游体育与传媒支出(类)文物(款)文物保护(项):指最高人民法院用于考古发掘及文物保护方面的支出。

(十二)社会保障和就业支出(类)行政事业单位养老支出(款):指最高人民法院离退休方面的支出。

1.行政单位离退休(项):指最高人民法院离退休干部局统一管理的机关离退休人员的经费。

2.事业单位离退休(项):指最高人民法院所属事业单位离退休人员的经费。

3.离退休人员管理机构(项):指最高人民法院离退休干部局的支出。

4.机关事业单位基本养老保险缴费支出(项):指最高人民法院机关事业单位实施养老保险制度由单位缴纳的基本养老保险费支出。

5.机关事业单位职业年金缴费支出(项):指最高人民法院机关事业单位实施养老保险制度由单位缴纳的职业年金支出。

(十三)住房保障支出(类)住房改革支出(款):指最高人民法院机关及所属事业单位按照国家政策规定用于住房改革方面的支出。

1.住房公积金(项):指按照《住房公积金管理条例》的规定,由单位及其在职职工缴存的长期住房储金。该项政策始于上世纪九十年代中期,在全国机关、企事业单位在职职工中普遍实施,缴存比例最低不低于5%,最高不超过12%,缴存基数为职工本人上年工资。行政单位缴存基数包括国家统一规定的公务员职务工资、级别工资、机关工人岗位工资和技术等级(职务)工资、年终一次性奖金、特殊岗位津贴、艰苦边远地区津贴,规范后发放的工作性津贴、生活性补贴等、事业单位缴存基数包括国家统一规定的岗位工资、薪级工资、绩效工资、艰苦边远地区津贴、特殊岗位津贴等。

2.提租补贴(项):指国务院批准,于2000年开始针对在京中央单位公有住房租金标准提高发放的补贴,中央在京单位按照在职在编职工人数和离退休人数以及相应职级的补贴标准确定,人均月补贴90元。

3.购房补贴(项):指根据《国务院关于进一步深化城镇住房制度改革加快住房建设的通知》(国发[1998]23号)的规定,从1998年下半年停止实物分房后,房价收入比超过4倍以上地区对无房和住房未达标职工发放的住房货币化改革补贴资金。中央行政事业单位从2000年开始发放购房补贴资金,地方行政事业单位从1999年陆续开始发放购房补贴资金,企业根据本单位情况自行确定。在京中央单位按照《中共中央办公厅国务院办公厅转发建设部等单位<关于完善在京中央和国家机关住房制度的若干意见>的通知》(厅字[2005]8号)规定的标准执行,京外中央单位按照所在地人民政府住房分配货币化改革的政策规定和标准执行。

(十四)国有资本经营预算支出(类)国有企业资本金注入(款)国有经济结构调整支出(项):反映用国有资本经营预算收入安排的支持国有企业战略性重组、产业结构调整、推动国有资本投向重点行业和关键领域等方面的支出。

(十五)结转下年:指以前年度预算安排、因客观条件发生变化无法按原计划实施,需延迟到以后年度按原规定用途继续使用的资金。

(十六)基本支出:指为保障机构正常运转、完成日常工作任务而发生的人员支出和公用支出。

(十七)项目支出:指在基本支出之外为完成特定行政任务和事业发展目标所发生的支出。

(十八)事业单位经营支出:指事业单位在专业业务活动及其辅助活动之外开展非独立核算经营活动发生的支出。

(十九)机关运行经费:指为保障行政单位(包括参照公务员法管理事业单位)运行用于购买货物和服务的各项资金,包括办公及印刷费、邮电费、差旅费、会议费、福利费、日常维修费、专用材料及一般设备购置费、办公用房水电费、办公用房取暖费、办公用房物业管理费、公务用车运行维护费以及其他费用。

(二十)“三公”经费:纳入最高人民法院预决算管理的“三公”经费,是指最高人民法院用财政拨款安排的因公出国(境)费、公务用车购置及运行费和公务接待费。其中,因公出国(境)费反映的是最高人民法院工作人员公务出国(境)的国际旅费、国外城市间交通费、住宿费、伙食费、培训费、公杂费等支出、公务用车购置及运行费反映最高人民法院公务用车购置支出(含车辆购置税)及租用费、燃料费、维修费、过路过桥费、保险费、安全奖励费用等支出、公务接待费反映最高人民法院按规定开支的各类公务接待(含外宾接待)支出。

(二十一)委托业务费:反映因委托外单位办理业务(如委托开展的课题研究、咨询、评审和规划等)而支付的委托业务费。


五、附件



责任编辑:韩绪光